Comprehensive Training

關鍵詞:大(da)學(xue)(xue)(xue)生(sheng)(sheng)(sheng)創業(ye)(ye)模(mo)擬實訓實戰教(jiao)學(xue)(xue)(xue)平臺 大(da)學(xue)(xue)(xue)生(sheng)(sheng)(sheng)創業(ye)(ye)實訓教(jiao)學(xue)(xue)(xue)軟(ruan)件 大(da)學(xue)(xue)(xue)生(sheng)(sheng)(sheng)創業(ye)(ye)實訓教(jiao)學(xue)(xue)(xue)系(xi)統 大(da)學(xue)(xue)(xue)生(sheng)(sheng)(sheng)創業(ye)(ye)實訓室解決方案(an)
大學(xue)(xue)生(sheng)創(chuang)業主(zhu)要(yao)是(shi)在校(xiao)大學(xue)(xue)生(sheng)和大學(xue)(xue)畢業生(sheng)群體組成,近(jin)年來大學(xue)(xue)生(sheng)創(chuang)業問題(ti)越來越受社會的(de)(de)關注(zhu),因為(wei)(wei)大學(xue)(xue)生(sheng)屬于高級知識人群,并(bing)且經過多(duo)年的(de)(de)教育以及背負著社會的(de)(de)種種期望,在社會經濟繁榮發(fa)展的(de)(de)同時,大學(xue)(xue)生(sheng)創(chuang)業也成為(wei)(wei)大學(xue)(xue)生(sheng)就業之外的(de)(de)新興的(de)(de)現象。
大(da)學生(sheng)(sheng)創(chuang)業(ye)群體主要由(you)在校大(da)學生(sheng)(sheng)和畢業(ye)生(sheng)(sheng)組成,由(you)于(yu)(yu)大(da)學擴(kuo)招引起(qi)大(da)學生(sheng)(sheng)就(jiu)業(ye)等一系列(lie)問題(ti),一部分大(da)學生(sheng)(sheng)通過創(chuang)業(ye)形式(shi)實現就(jiu)業(ye),這(zhe)部分大(da)學生(sheng)(sheng)具有(you)高知識高學歷(li)的(de)特點,但(dan)是由(you)于(yu)(yu)大(da)學生(sheng)(sheng)缺乏相對應的(de)社(she)會經驗,所以需要全(quan)社(she)會的(de)關注(zhu)和幫助。
根(gen)據人(ren)力資源(yuan)和社會保障(zhang)部(bu)的最(zui)新統計,2007年(nian)-2008年(nian)的就業狀(zhuang)況(kuang)很不理想(xiang)。所以好多大學生都選擇創業。
大學生(sheng)(sheng)創業逐漸被社(she)會(hui)所承認和接受,同時(shi)也肩負(fu)著提高大學生(sheng)(sheng)畢業就業率和社(she)會(hui)穩定等的歷史使命(ming)。在(zai)高校擴招(zhao)之后越(yue)來越(yue)多大學生(sheng)(sheng)走出校門的同時(shi),大學生(sheng)(sheng)創業就成(cheng)為了大學生(sheng)(sheng)就業之外的一個社(she)會(hui)新問(wen)題(ti)。
思沃大學(xue)(xue)生(sheng)創業模擬(ni)實(shi)訓(xun)系(xi)統是一(yi)款重(zhong)點將理論(lun)和實(shi)踐(jian)、案例分析相結合(he)的模擬(ni)實(shi)訓(xun)實(shi)戰(zhan)平(ping)臺教學(xue)(xue)軟件。為(wei)滿足(zu)高校的教學(xue)(xue)需求,本(ben)公司提供創業實(shi)訓(xun)室解決方案。
用戶對象:本(ben)教學(xue)軟件(jian)適用于各專業(ye)大學(xue)生創業(ye)的模擬實訓。
軟件教(jiao)學(xue)方式:理論(lun)學(xue)習與(yu)案例實踐相結合,將實驗考(kao)核與(yu)教(jiao)學(xue)考(kao)核系統相結合。
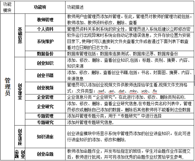
軟件的(de)功能概(gai)述(shu):軟件分管(guan)理員、教師(shi)和學生(sheng)三個(ge)用戶(hu)角色(se)。管(guan)理員負責(ze)對教師(shi)的(de)添加管(guan)理及基礎數據的(de)添加。教師(shi)負責(ze)對學生(sheng)的(de)管(guan)理以及對實(shi)驗的(de)總體掌(zhang)控。
學生端(duan)模擬現實(shi)創(chuang)業的步驟(zou)及相(xiang)關流程進行創(chuang)業實(shi)驗(yan)。
學生端(duan)模擬現實創(chuang)業(ye)的步驟及相關流程進(jin)行創(chuang)業(ye)實驗(yan)。
思沃大(da)學(xue)(xue)生(sheng)創(chuang)(chuang)(chuang)(chuang)業(ye)(ye)(ye)(ye)模(mo)擬實(shi)訓平臺系統從(cong)大(da)學(xue)(xue)生(sheng)創(chuang)(chuang)(chuang)(chuang)業(ye)(ye)(ye)(ye)的(de)(de)(de)現狀分析,將創(chuang)(chuang)(chuang)(chuang)業(ye)(ye)(ye)(ye)教(jiao)(jiao)(jiao)育(yu)的(de)(de)(de)內(nei)容以及(ji)因素滲(shen)透在專業(ye)(ye)(ye)(ye)實(shi)踐(jian)教(jiao)(jiao)(jiao)學(xue)(xue)中(zhong),并根(gen)據創(chuang)(chuang)(chuang)(chuang)業(ye)(ye)(ye)(ye)教(jiao)(jiao)(jiao)育(yu)的(de)(de)(de)目標及(ji)內(nei)容設置較完(wan)善的(de)(de)(de)創(chuang)(chuang)(chuang)(chuang)業(ye)(ye)(ye)(ye)實(shi)踐(jian)體(ti)系。軟件模(mo)擬交(jiao)互思想(xiang),采用國際先進(jin)的(de)(de)(de)計算機仿真技(ji)術(shu),仿真模(mo)擬虛(xu)擬市(shi)(shi)場(chang)環境、市(shi)(shi)場(chang)調查以及(ji)整(zheng)個市(shi)(shi)場(chang)競爭(zheng)結構(gou)。學(xue)(xue)生(sheng)通過(guo)軟件學(xue)(xue)習創(chuang)(chuang)(chuang)(chuang)業(ye)(ye)(ye)(ye)心理學(xue)(xue)、創(chuang)(chuang)(chuang)(chuang)業(ye)(ye)(ye)(ye)講(jiang)堂、網上創(chuang)(chuang)(chuang)(chuang)業(ye)(ye)(ye)(ye)、創(chuang)(chuang)(chuang)(chuang)業(ye)(ye)(ye)(ye)準備(bei)等創(chuang)(chuang)(chuang)(chuang)業(ye)(ye)(ye)(ye)知識(shi),撰寫一份創(chuang)(chuang)(chuang)(chuang)業(ye)(ye)(ye)(ye)計劃書,投入到創(chuang)(chuang)(chuang)(chuang)業(ye)(ye)(ye)(ye)實(shi)戰(zhan)(zhan)中(zhong)。創(chuang)(chuang)(chuang)(chuang)業(ye)(ye)(ye)(ye)實(shi)戰(zhan)(zhan)分為公(gong)司注冊(ce)和實(shi)戰(zhan)(zhan)運營(ying)。公(gong)司注冊(ce)采用Flash動畫模(mo)式,模(mo)擬公(gong)司注冊(ce)的(de)(de)(de)整(zheng)個流(liu)程(cheng)。實(shi)戰(zhan)(zhan)運營(ying)是(shi)整(zheng)個系統的(de)(de)(de)主(zhu)體(ti),將全國分為七(qi)個區(qu)域(yu):東北地(di)區(qu)、華北地(di)區(qu)、西北地(di)區(qu)、華東地(di)區(qu)、西南地(di)區(qu)、華中(zhong)地(di)區(qu)、華南地(di)區(qu)。系統模(mo)擬公(gong)司內(nei)部與(yu)(yu)外(wai)在市(shi)(shi)場(chang)之間的(de)(de)(de)矛盾,創(chuang)(chuang)(chuang)(chuang)業(ye)(ye)(ye)(ye)者通過(guo)各(ge)種調查、決(jue)策解決(jue)企(qi)業(ye)(ye)(ye)(ye)市(shi)(shi)場(chang)運營(ying)過(guo)程(cheng)中(zhong)可能遇到的(de)(de)(de)各(ge)種情(qing)況(kuang)。在區(qu)域(yu)需求飽和后擴大(da)市(shi)(shi)場(chang),對其中(zhong)出現的(de)(de)(de)問題和運營(ying)結果進(jin)行分析與(yu)(yu)評估,培養大(da)學(xue)(xue)生(sheng)正確(que)的(de)(de)(de)人生(sheng)觀、價值(zhi)觀、就業(ye)(ye)(ye)(ye)觀,提高大(da)學(xue)(xue)生(sheng)勇于創(chuang)(chuang)(chuang)(chuang)業(ye)(ye)(ye)(ye)的(de)(de)(de)精神(shen),讓大(da)學(xue)(xue)生(sheng)有(you)良好的(de)(de)(de)創(chuang)(chuang)(chuang)(chuang)業(ye)(ye)(ye)(ye)意(yi)識(shi),增(zeng)強大(da)學(xue)(xue)生(sheng)自主(zhu)創(chuang)(chuang)(chuang)(chuang)業(ye)(ye)(ye)(ye)能力(li)。
本教學系統主(zhu)要(yao)功能特色:
1、以LASH動畫形式模擬公(gong)司工(gong)商注冊流程。公(gong)司基(ji)本信(xin)息(xi)包括公(gong)司名稱,年(nian)份,品(pin)(pin)(pin)牌、商標(biao)、所(suo)在(zai)(zai)區域、擴張區域、流動資金、風險投(tou)資、投(tou)資情(qing)況、融資情(qing)況、信(xin)用等級(ji)、品(pin)(pin)(pin)牌知名度(du)、倉(cang)庫信(xin)息(xi)(面(mian)積/最大存量/單(dan)位管理費)、產品(pin)(pin)(pin)庫存(每一種產品(pin)(pin)(pin)的庫存數(shu)量)、當前(qian)季度(du)的訂(ding)單(dan)執行情(qing)況(總訂(ding)單(dan)/已執行)、自建店(dian)數(shu)量、當前(qian)正在(zai)(zai)提供的服務、技(ji)術研(yan)發情(qing)況(已研(yan)發的技(ji)術/研(yan)發時間[哪年(nian)哪季度(du)])、生(sheng)產線(生(sheng)產線名稱/檔次)、公(gong)司員工(gong)(管理層人數(shu)/生(sheng)產線工(gong)人人數(shu))等等。
2、包(bao)含創(chuang)(chuang)(chuang)業(ye)理論(lun)知(zhi)識的(de)學習和創(chuang)(chuang)(chuang)業(ye)實戰訓(xun)練。創(chuang)(chuang)(chuang)業(ye)理論(lun)知(zhi)識包(bao)括測評(ping)系(xi)統(tong)、創(chuang)(chuang)(chuang)業(ye)課堂(tang)、創(chuang)(chuang)(chuang)業(ye)講談、創(chuang)(chuang)(chuang)業(ye)命題、創(chuang)(chuang)(chuang)業(ye)計劃(hua)書、法規知(zhi)識、網上創(chuang)(chuang)(chuang)業(ye)、創(chuang)(chuang)(chuang)業(ye)準備、創(chuang)(chuang)(chuang)業(ye)論(lun)壇(tan)。創(chuang)(chuang)(chuang)業(ye)實戰訓(xun)練包(bao)含選擇行業(ye)、注冊公(gong)司、人員招聘、產品戰略策劃(hua)、產品生產、渠道銷(xiao)售、促銷(xiao)、備貨運送等(deng)內容。
3、企業經營管理(li):了解(jie)企業實時狀況、工商行政事務處理(li)、人(ren)員(yuan)招聘(pin)、工資福利、公(gong)司制度、員(yuan)工培訓、人(ren)員(yuan)流動等人(ren)事管理(li)策略(lve)
4、企(qi)業(ye)投融(rong)資管(guan)理:系統必須含(han)有(you)投融(rong)資模塊,了解操(cao)作(zuo)企(qi)業(ye)的基本(ben)投資和融(rong)資手段,模塊包括:銀(yin)行存款、銀(yin)行貸款、企(qi)業(ye)間借貸、民間借貸、私幕股權(quan)。另外(wai)還(huan)含(han)有(you)風(feng)險投資模塊,在審(shen)核計劃書后做(zuo)出評價和評分,由教師設置(zhi)是否給(gei)予風(feng)險投資,以及(ji)金額。設置(zhi)后系統自動給(gei)相應企(qi)業(ye)發送反(fan)饋信(xin)息,接受并(bing)給(gei)予風(feng)投的企(qi)業(ye)前(qian)來簽訂風(feng)投協(xie)議領取風(feng)投資金
5、系統具有(you)(you)自(zi)動(dong)計(ji)(ji)分(fen)(fen)和手動(dong)評分(fen)(fen)功能。自(zi)動(dong)計(ji)(ji)分(fen)(fen)以(yi)各方(fang)面排(pai)(pai)(pai)(pai)名(ming)(ming)的形式,包(bao)括資金(jin)排(pai)(pai)(pai)(pai)名(ming)(ming)、銷售排(pai)(pai)(pai)(pai)名(ming)(ming)、知(zhi)名(ming)(ming)度排(pai)(pai)(pai)(pai)名(ming)(ming)、利潤排(pai)(pai)(pai)(pai)名(ming)(ming)、投資收(shou)益(yi)排(pai)(pai)(pai)(pai)名(ming)(ming)、廣告(gao)設計(ji)(ji)排(pai)(pai)(pai)(pai)名(ming)(ming)、市場占有(you)(you)率排(pai)(pai)(pai)(pai)名(ming)(ming)、美譽(yu)度排(pai)(pai)(pai)(pai)名(ming)(ming)、投融資收(shou)益(yi)排(pai)(pai)(pai)(pai)名(ming)(ming)、累(lei)計(ji)(ji)繳稅排(pai)(pai)(pai)(pai)名(ming)(ming)、綜合排(pai)(pai)(pai)(pai)名(ming)(ming)等。教(jiao)師可以(yi)批閱學生(sheng)所提交的計(ji)(ji)劃(hua)書、廣告(gao)設計(ji)(ji)、市場調查分(fen)(fen)析、公司制(zhi)度等。
6、系(xi)統提供超過十個行(xing)業(ye)的相關參(can)(can)(can)(can)(can)數(shu)(shu)(消費(fei)者特征、 類(lei)別(bie) 、消費(fei)者特征、消費(fei)者構成參(can)(can)(can)(can)(can)數(shu)(shu)、消費(fei)者偏好參(can)(can)(can)(can)(can)數(shu)(shu)、產品屬(shu)(shu)(shu)性(xing)(xing)類(lei)別(bie)、產品屬(shu)(shu)(shu)性(xing)(xing)類(lei)別(bie)參(can)(can)(can)(can)(can)數(shu)(shu)、產品屬(shu)(shu)(shu)性(xing)(xing)、產品屬(shu)(shu)(shu)性(xing)(xing)參(can)(can)(can)(can)(can)數(shu)(shu)、生(sheng)產線(xian)類(lei)型、生(sheng)產線(xian)類(lei)型 參(can)(can)(can)(can)(can)數(shu)(shu)、行(xing)業(ye)參(can)(can)(can)(can)(can)數(shu)(shu) 、運行(xing)參(can)(can)(can)(can)(can)數(shu)(shu)、區域參(can)(can)(can)(can)(can)數(shu)(shu) 、購買參(can)(can)(can)(can)(can)數(shu)(shu) 、經濟參(can)(can)(can)(can)(can)數(shu)(shu)、渠(qu)道類(lei)型、渠(qu)道參(can)(can)(can)(can)(can)數(shu)(shu)、促(cu)銷類(lei)型、促(cu)銷參(can)(can)(can)(can)(can)數(shu)(shu)、廣告規格、廣告媒體、廣告參(can)(can)(can)(can)(can)數(shu)(shu)、服(fu)務類(lei)型、服(fu)務參(can)(can)(can)(can)(can)數(shu)(shu)、市場調(diao)查參(can)(can)(can)(can)(can)數(shu)(shu)、宏(hong)觀社會(hui)信息(xi)、行(xing)業(ye)動態(tai)信息(xi)、背景案例信息(xi))。